
|
Cell Metabolism杂志于2015年第4期在线发表上海大学生命科学学院与哈佛大学合作完成的研究论文,论文的题目为miR-222 Is Necessary for Exercise-Induced Cardiac Growth and Protects against Pathological Cardiac Remodeling(http://www.cell.com/cell-metabolism/abstract/S1550-4131(15)00066-2)。Cell Metabolism杂志为Cell子刊,5年平均影响因子为17.878分,是学界公认的国际顶级期刊之一。
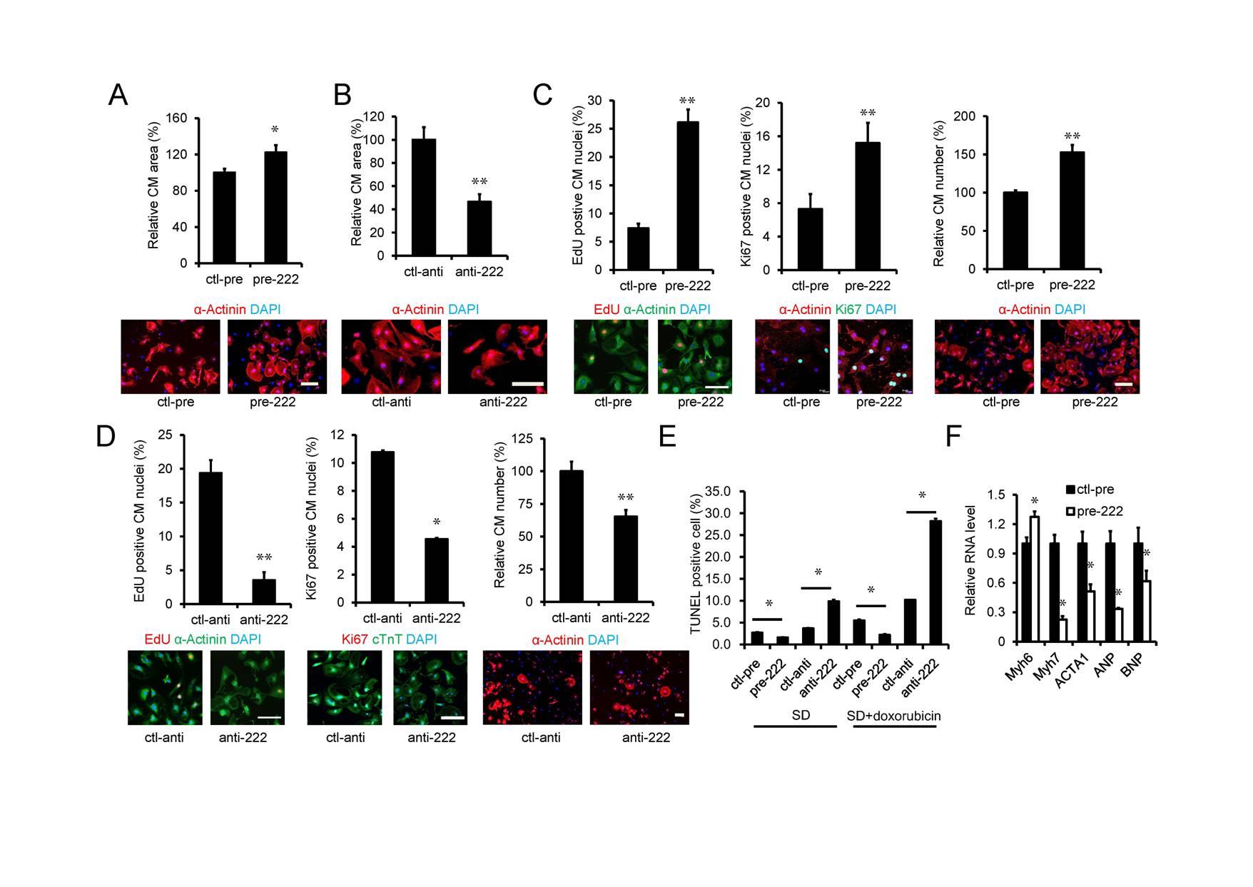
该研究发现,微小RNA-222在游泳和跑步二种不同的运动方式诱导的生理性心肌肥大中均显著性的升高,且它的升高特异性的发生于心肌细胞。细胞水平的研究发现,增加微小RNA-222的表达量可以促进心肌细胞的肥大和增殖,而降低微小RNA-222的表达量可以减小心肌细胞的体积和增殖。此外,增加微小RNA-222的表达量可以抵抗阿霉素和去血清培养诱导的心肌细胞的凋亡。动物水平的研究发现,微小RNA-222的升高是运动诱导的生理性心肌肥大所必须。构建的可诱导心肌细胞特异性的微小RNA-222过表达小鼠对于心脏缺血再灌注损伤所致的心室重构具有保护效应,包括改善心功能、减轻心脏纤维化、降低凋亡以及促进新的心肌细胞的形成等多个方面。除了经典的微小RNA-222的靶基因P27之外,三个新的微小RNA-222的靶基因被鉴定,包括Homeobox-1、HIPK1和HIPK2。该工作将为运动康复训练心脏益处提供分子层面的更多理论基础,并有望以运动康复训练为手段,发掘出更多的新的治疗心力衰竭的靶点。
当期杂志为此配发Previews,并邀请国际知名学者Stefanie Dimmeler撰写了题为Exercise Controls Non-Coding RNAs的推荐介绍(http://www.cell.com/cell-metabolism/abstract/S1550-4131(15)00117-5)。
这个成果是生命科学学院积极响应学校国际化战略的一个成果,由我院与哈佛大学等高校共同合作完成,我院肖俊杰副教授为共同第一作者,研究得到国家自然科学基金青年项目和上海教委创新项目的资助。目前,我院已经与哈佛大学Anthony Rosenzweig教授和Saumya Das教授等达成长期合作意向,将合作进行运动与衰老的相关研究。
|